登录新浪财经APP 搜索【信披】查看更多考评等级
来源:中国基金报
中国基金报记者 闻言
近日,交大昂立(维权)董事长嵇敏接受中国基金报独家专访称,经其调查,杨国平等5名前任高管或涉嫌违法违规事项,导致交大昂立可能存在信息披露违规、内控不严等问题,甚至涉嫌利益输送。
争议最大的是“购保退保”事项:交大昂立此前出资购买团体险,之后退保退费至杨国平等5名前任高管的个人账户。该事项引发相关政府机构关注。
据相关录音及嵇敏透露,杨国平等人在大众交通也有“购保退保”行为。记者多次致电大众交通证券部,但截至发稿未获对方接听电话。
杨国平此前长期担任交大昂立董事长等职务,直到2021年6月辞去相关职务,目前担任大众交通董事长等职务。
“我们只是陈述所有事实。”嵇敏说。
蹊跷的“购保退保”行为接连发生
牵涉不止一家公司?
嵇敏透露,其发现交大昂立存在“购保退保”行为,始于2022年11月税务部门要求核查相关事项。根据最新的核查情况,交大昂立实施的“购保退保”行为,存在投保人与受益人数量不一致的情况。
2016年10月,交大昂立出资380万元购买团体险,被保人分别是杨国平、朱敏骏、娄健颖、李红、李康明、葛剑秋,均是彼时交大昂立高管。
2017年11月,杨国平以投保单位法人代表的身份签字退保,退保原因是财务原因。杨国平、朱敏骏、娄健颖、李红、李康明的个人账户合计收到379.24万元的退款金额,但退保受益人未见葛剑秋。
“6个人的份额5个人分,我还真不懂这是啥逻辑。”嵇敏表示,如果退保资金是作为投保受益人的薪酬,葛剑秋离职不再是受益人,其受益资金应该退回上市公司账户,而不是由其他5个人占有。
2017年4月20日,葛剑秋以个人原因辞去交大昂立董事、常务副总裁等职务。交大昂立发布的公告称,葛剑秋辞职后,在公司不再担任其他任何职务。
2018年至2019年,交大昂立再次实施“购保退保”行为。相关文件显示,交大昂立实施的两次“购保退保”行为,合计涉及资金超过1600万元。
交大昂立方面还向记者透露,大众交通也存在类似行为。交大昂立提供的一份录音文件显示,大众交通已经补完税。
问题在于,大众交通与交大昂立的“购保退保”行为,是否有相关人员重合?公开资料显示,自2006年4月至今,杨国平长期担任大众交通董事长等职务。
“现在具体明细只有保险公司有。”上述录音文件中的相关人士称,不知道是否有人员重叠,其与大众交通财务人员电话联系也未获悉具体情况。
争议信息披露与内控问题
交大昂立称未见议案底稿
针对交大昂立两次实施的“购保退保”行为,嵇敏在受访时多次提到信息披露与内控的问题。他强调,交大昂立没有公告相关事项。
记者查询交大昂立的历年公告,未见其披露“购保退保”事项。
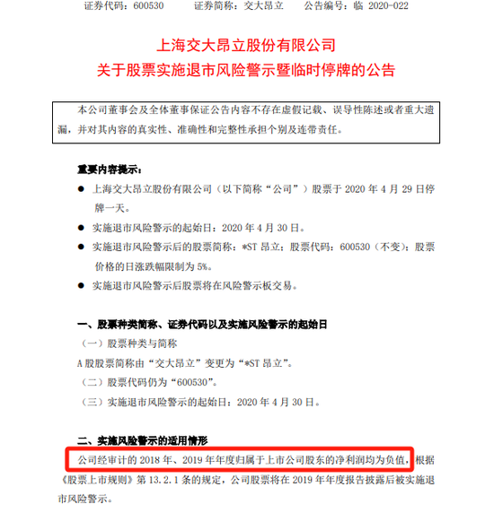
2024年12月2日,交大昂立收到上海证监局出具的《关于对上海交大昂立股份有限公司采取出具警示函措施的决定》。上海证监局指出,交大昂立存在的违规事项,包含其2016年、2018年年报中高管报酬披露不实。
嵇敏表示,相关议案通过交大昂立董事会、股东大会审议的书面证明并未在公司内留存,但相关方称已经通过交大昂立的薪酬委员会审议。
然而,薪酬委员会审议该议案的原始底稿,交大昂立也没有找到。
“如果真有底稿,也要做笔迹鉴定,这才能确认底稿的真实性。”嵇敏说。
据悉,交大昂立向公安机关提交的材料,包含会计师事务所和律所分别出具的专项报告。
北京国枫(上海)律师事务所出具的报告显示,交大昂立前任董事、高管在未得到交大昂立董事会和股东大会批准的情况下,实施保险购买及退保退费的行为,涉嫌违反法律法规中关于董事、高级管理人员不得侵占公司财产的规定,相关行为涉嫌构成职务侵占罪。
值得一提的是,1999年至2000年,“购保退保”行为曾在市场上出现。彼时,法院判令相关保险合同无效,要求相关方退回保费。
公开资料显示,法院彼时认为,该企业以签订保险合同的方式占有保费,避开了法律规定,也改变了资金使用的目的及保险合同的性质,损害了公司和国家的利益。
在嵇敏看来,上市公司高管的薪酬,需要通过薪酬委员会审议并公开,以接受社会各界的监督。
葛剑秋牵出资本运作
投资巨亏依然重奖?
嵇敏表示,以葛剑秋为线索,还能看出交大昂立前任高管操盘的多项资本运作。
据港股公司泰凌医药公告,自2016年5月31日起,葛剑秋担任泰凌医药非执行董事。
2015年6月至2017年4月,葛剑秋担任交大昂立董事、常务副总裁等职务。
葛剑秋在交大昂立、泰凌医药均任职高管之际,交大昂立及其全资子公司昂立国际投资有限公司正在逐步入股泰凌医药,试图成为泰凌医药的重要股东和战略投资者。
2015年10月2日至2016年10月3日,交大昂立及其全资子公司昂立国际投资有限公司合计获得泰凌医药22.97%的股份。2016年10月10日,交大昂立发布公告称,公司的重大资产重组实施完毕。
“这一操作很难让人不怀疑存在利益输送、内幕交易。”嵇敏表示,交大昂立收购泰凌医药的股份时,葛剑秋身为交大昂立董事,又在泰凌医药担任非执行董事。
2017年7月31日,葛剑秋辞去泰凌医药非执行董事的职务,理由是葛剑秋2017年4月20日辞去了在交大昂立担任的所有职务。
葛剑秋抽身后,泰凌医药2018年、2019年均出现大额亏损,对交大昂立同期的利润影响分别为-5.35亿元、-1.49亿元,导致交大昂立被实施退市风险警示。
同时,交大昂立收购泰凌医药22.97%的股份后,泰凌医药的股价整体呈现下行趋势。2016年10月至2020年1月,泰凌医药的股价跌幅超80%。
据交大昂立2016年披露的信息,其收购泰凌医药22.97%股份的成本至少达7.71亿元,但2019年11月至2020年1月清仓所持泰凌医药股份,仅套现7000万元左右。
交大昂立从入股泰凌医药到退出,时间跨度为2015年10月至2020年1月。在此期间,杨国平等5名退保受益人掌控交大昂立管理层。
2018年至2019年,交大昂立第二次实施“购保退保”行为,杨国平、朱敏骏、娄健颖、李红、李康明的个人账户合计获得退款金额超1200万元。
“难道是奖励他们亏得好吗?”嵇敏提出疑问,交大昂立在2018年、2019年合计亏损接近7亿元,为何要奖励杨国平等5名时任高管上千万元?
胜宇配资-股配资平台-可靠配资网-配资在线炒股提示:文章来自网络,不代表本站观点。